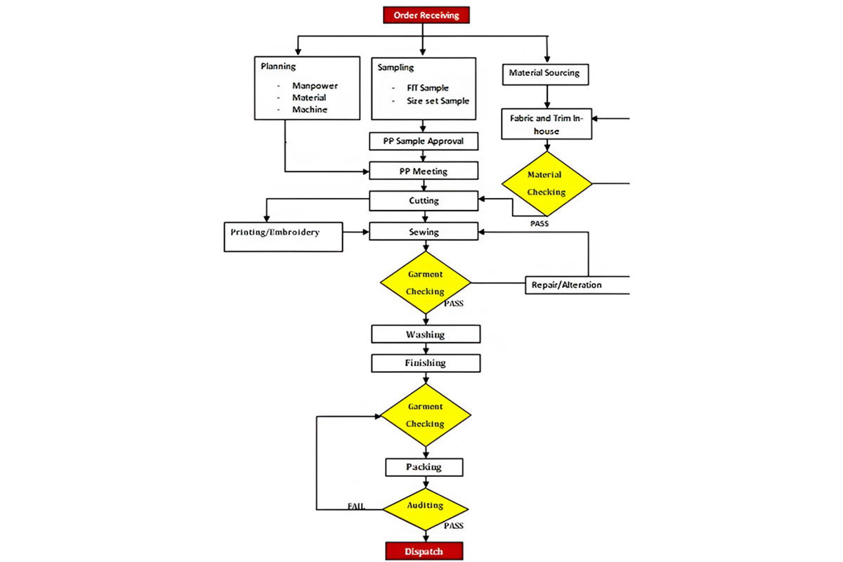
At Gowssi Impex, our production workflow is designed to deliver precision, consistency, and global-standard quality. Every step — from fabric sourcing to dispatch — follows a transparent, streamlined process that ensures timely delivery and superior craftsmanship.
Our Work Flow
Our end-to-end manufacturing process integrates advanced technology, skilled craftsmanship, and strict quality control to achieve flawless execution at every stage.
Order Review & Tech Pack Analysis
We begin by carefully reviewing the buyer’s tech pack, measurement charts, trims, and specifications.
- Understanding design & style expectations
- Confirming fabric and accessory requirements
Material Sourcing & Approvals
Premium fabrics, trims, and accessories are sourced from verified suppliers.
- Fabric testing for GSM, shrinkage & colorfastness
- Client approval before bulk purchase
Pattern Making & Sampling
Our skilled pattern makers create accurate samples that represent the final output.
- PPS development
- Adjustments based on buyer feedback
Next Stages in Our Production Flow
Once the sampling stage is approved, the order progresses through precise manufacturing stages to ensure accuracy, quality, and timely delivery.
- Cutting Process: Auto-cutting and manual systems ensure accuracy & minimal wastage.
- Sewing & Assembly: Managed through skilled operators & modern machines.
- Finishing & Trimming: Ironing, thread cleaning, washing (if required).
- Quality Control: In-line, end-line & AQL 2.5 final inspection.
- Packing & Dispatch: Cartonization and shipment through trusted logistics partners.
Why Our Workflow Ensures Superior Results
Our production model is built on efficiency, accountability, and precision — making us a trusted partner for global apparel brands.
Time-Bound Execution
Tracked production stages ensure consistent and reliable delivery timelines.
Zero-Defect Quality Approach
Every garment passes through strict quality control and AQL standards.
Fully Transparent Workflow
Clients receive consistent updates throughout sampling and production.
